结膜炎
过敏性结膜炎防治攻略
春天是过敏性结膜炎高发期,过敏原包括花粉等。症状有眼痒、流泪等。预防需做好防护,用药需注意。治疗药物有抗组胺药、糖皮质激素等。需增强体质,改善生活作息,减少过敏发作。
蝶戀花
春天,百花齐放,姹紫嫣红,正是赏花踏青的好时节,通常也是过敏性结膜炎高发的时节,环境中的花粉、尘螨、真菌、动物毛发等抗原,很容易引发过敏反应。
过敏性结膜炎分类
弥漫过敏性结膜炎,主要包括Ⅰ型变态反应及Ⅳ型变态反应。
可以分为季节性过敏性结膜炎、常年性过敏性结膜炎、春季角结膜炎、巨乳头性结膜炎和特应性角结膜炎。
在我国,以Ⅰ型变态反应为主的季节性过敏性结膜炎与常年性过敏性结膜炎为常见,占所有过敏性结膜炎患者的74%。
过敏性结膜炎症状
过敏性结膜炎一般有眼痒、流泪、畏光、异物感、反复眼红、晨起粘稠样分泌物,有些人可能会伴有喷嚏、流涕等症状。
得了过敏性结膜炎应该怎么做
1、做好防护
对于过敏性结膜炎,防护做得好,用药也会事半功倍。
(1)切断过敏原,如果其他的过敏性疾病一样,如果能发现什么是过敏原,尽量避免接触,对于避免过敏性结膜炎的发作是很有帮助的。然而,大多数过敏性结膜炎并不一定能查出确切的过敏原,或者是过敏原各类复杂,很难一一查出。我们能做的是在比较容易过敏的季节可以戴护目镜出门,改善生活环境(做好室内清洁,必要时除螨),空气污染严重时,患者应适当减少户外活动时间。使过敏原的影响减轻。
(2)不要揉眼,因为揉搓可导致机械性肥大细胞脱颗粒和症状加重,还可能将手里的所带的细菌、病毒带进眼睛,继发感染性结膜炎。
2、使用冷藏过的人工泪液
可以使用冷藏过的人工泪液,比如玻璃酸钠滴眼液、羧甲基纤维素钠滴眼液、聚乙烯醇滴眼液、聚乙二醇滴眼液等,可以润滑眼表又可稀释及冲走结膜囊内的过敏原,在眼睛痒得难受时,可以频繁使用,这个时候建议使用不含防腐剂的人工泪液。
3、冷敷
冷敷有助于减轻眼睑和眶周水肿,减轻炎症反应,减少眼睛痒的程度。
4、药物治疗
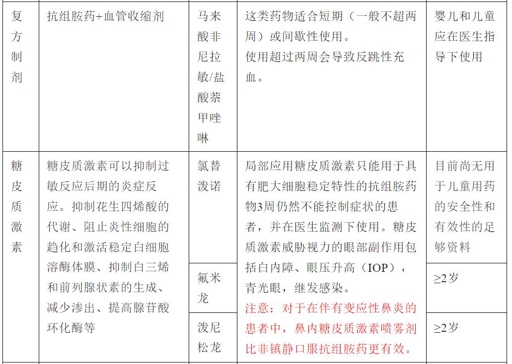
目前用于过敏性结膜炎的治疗药物总结在下表:




用药注意事项
1、对于季节性过敏性结膜炎患者,应在花粉季节前至少2-4周开始治疗,以优化疗效。
2、对于合并变态反应性鼻炎的患者,加用鼻内用糖皮质激素喷雾比口服非镇静性抗组胺药更有效。
3、对于合并干眼症的患者,口服抗组胺药可加重干眼症状,应避免使用。
4、大多数双效作用药物(如奥洛他定、依美斯汀、氮?斯汀等)起效比较快,但是治疗疗程一般都在2周左右。
5、局部用抗组胺药/血管收缩药复方制剂,血管收缩成分可减轻充血和结膜水肿,但使用超过2周可引起反弹性充血,使症状加重。
6、合理使用糖皮质激素类滴眼液,能够快速、有效地控制眼部炎症,使症状得以缓解,但是需要规范的在医生指导下使用,以免造成眼压升高等不良反应,一般使用时间不超过2周。但是如果因病情需要,也可以使用2周以上,就是需要定期复诊,监测眼压。
7、糖皮质激素类滴眼液大多是混悬液,用前需要摇匀,储存时不要倒置。
8、幼儿过敏性结膜炎的治疗方法与成人类似。目前很多眼局部双效治疗用药已批准用于2岁及以上的儿童。有些抗炎药物没有明确的儿童用法,不过根据多种抗炎药物代谢的数据,正常健康志愿者眼部给予抗炎药后,全身吸收的量尚不清楚,预计<1 ng/mL。所以如果在必要使用的时候,在医生的指导下使用,是相对安全的,可以在滴眼液按压泪囊区2-3分钟,以大限度减少全身吸收。
温馨提示
再提醒一下,要注意营养和锻炼,生活作息规律,增强体质。因为身体健康状态的改善,能使身体对抗过敏发作的潜能提高,并减少、减缓过敏发作。
主要参考文献:
1.Uptodate:过敏性结膜炎的处理
2.我国过敏性结膜炎诊断和治疗专家共识(2018年)
免责说明:本文由网友自由发布,如有侵权,请联系本网站进行删除